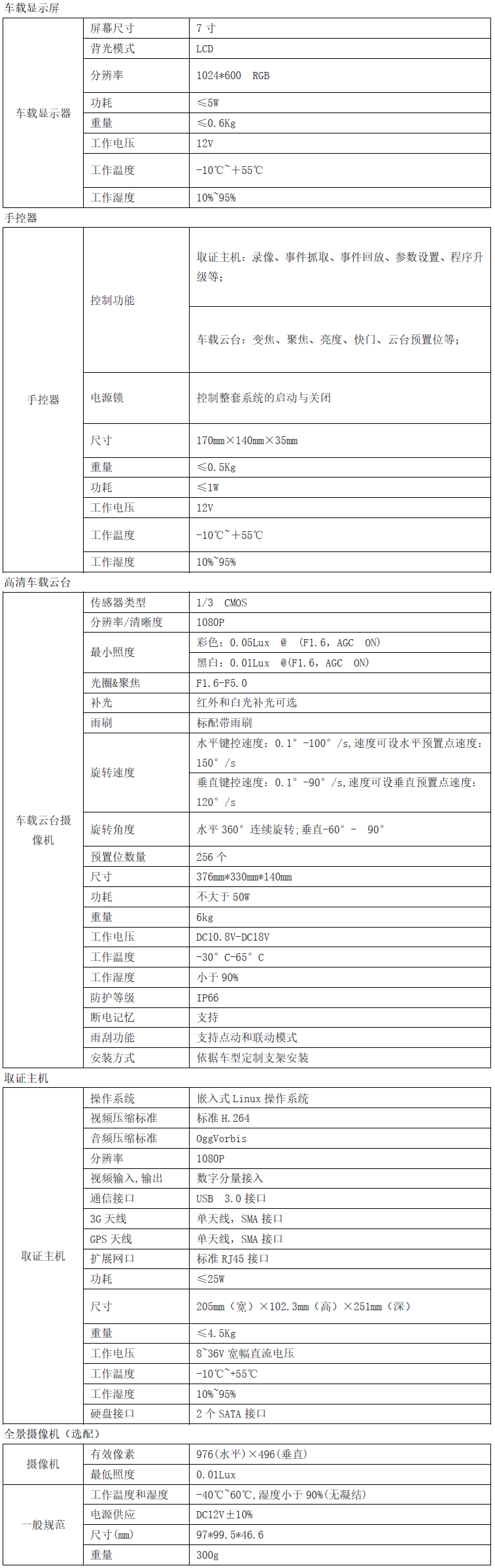
XT-8600HMF车载动态取证系统采用了多项具有自主知识产权的核心技术,可实现本地高清录像存储、3G /4G&WIFI无线网络传输、网络模块可方便插拔、支持双卡传输、卫星定位、远程指挥操控、人脸识别、夜间补光拍摄等功能,完全满足各种行车状况下全天候执法取证工作的需求,功能全面、操作简单,可应用于警用执法、安全保卫、应急指挥等多个车载移动视频监控领域,是打造“平安社会”、建设“平安城市”强有力的工具。



系统特点
整套系统融合了电子监控、IT软件、机械制造、信息通信等多个领域的先进技术,系统性能稳定、优越。
视音频编解码
采用标准H.264数字编码技术,编码效率高、策略灵活,可动态调整编码参数以适应不同网络带宽。
无线网络传输
支持双卡传输, 网络模块可方便插拔,系统网络配置灵活,既可支持无线运营商的网络(如EVDO、WCDMA、TD-LTE网络),又可在WIFI等无线局域网下使用,可以为监控中心提供合理的视频传输方案。
双码流
实现同一通道下存储和网传两种速率不同的码流,确保本地高清录像存储的同时实现清晰流畅的无线传输。
事件标记
系统运行时可对关键信息进行抓取并标记保存,标记时可选择不同违章类型对其进行保存,方便后期取证及搜索查看。
智能车牌识别
可自动识别车辆车牌信息,并将识别结果和黑名单进行比对。
人脸识别
可对视频输入信号中的人脸进行检测并识别,达到辨别罪犯、身份验证等目的。
卫星定位
内置高灵敏度卫星定位模块,通过卫星定位功能可随时确定车辆位置,同时支持全球24时区卫星同步校时,车辆行驶信息可录入码流中长期保存。
夜晚补光
支持白光补光模式,可满足全天候执法取证工作需求。
视频预览去抖
可对预览画面进行视频动态调整,使车内工作人员能够更加舒适地观看监控画面。
夜间视频智能降噪
在夜间低照度环境下,系统可以开启智能降噪功能,明显减少监控画面上因光照强度不足出现的噪点。

热线电话:010-63707831 

位置: